【进行中】关于公开征求《在线赌场 旧楼区长效管理区级财政资金补助办法(征求意见稿)》意见的公告
公告
关于公开征求《在线赌场 旧楼区长效管理区级财政资金补助办法(征求意见稿)》意见的公告
为巩固在线赌场 旧楼区居住功能综合提升改造成果,支持和促进各街镇人民政府建立和完善旧楼区长效管理机制,区住建委牵头起草了《在线赌场 旧楼区长效管理区级财政资金补助办法(征求意见稿)》。现向社会各界广泛征求意见,欢迎各界人士提出修改意见和建议,并于2025年5月25日前将书面意见或电子文本反馈到区住建委,反馈意见时请注明联系人和联系电话。
附件:在线赌场 旧楼区长效管理区级财政资金补助办法(征求意见稿)
在线赌场 住房和建设委员会
2025年4月24日
(联系人:在线赌场 住房和建设委员会 谢辉;
联系电话:28540152
电子邮箱:j[email protected])
草案正文








背景介绍
背景介绍
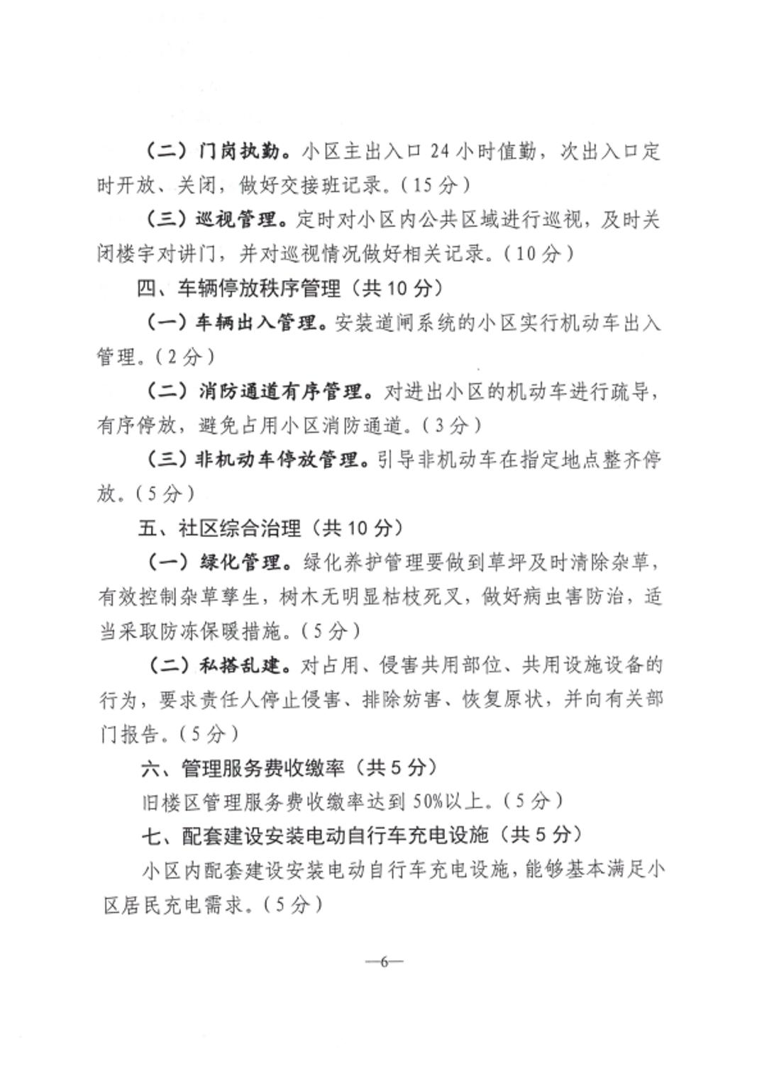
为巩固在线赌场 旧楼区居住功能综合提升改造成果,支持和促进各街镇人民政府建立和完善旧楼区长效管理机制,按照市政府办公厅《关于进一步加强本市旧楼区提升改造后长效管理的意见》要求,充分发挥组织协调作用,进一步明确分工,压实责任、紧密配合,落实区级管理补贴、共用设施设备维修经费并明确维修单位。结合《天津市财政局天津市民政局关于印发天津市旧楼区长效管理市级财政资金补助办法的通知》,拟制定《在线赌场 旧楼区长效管理区级财政资金补助办法(征求意见稿)》,对资金拨付流程进行完善,按照各部门职责分工细化提升改造后旧楼区长效管理考核标准,起到合理使用财政资金,提高资金使用效益,促进在线赌场 旧楼区长效管理的作用。
公众意见采纳情况反馈
在征求意见期间,未收到社会公众反馈意见。